当前位置:首页 > 足球 > 中超

中国职业联赛财务指标:中超单个财年支出不能超过6亿元

时间:2025-12-04 01:01:29来源:懂球帝

北京时间12月3日,中足联公布了中国足球职业联赛俱乐部财务约定指标的通知,通知中规定了各级职业联赛的单个财年支出限额。



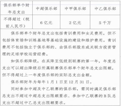
俱乐部单个财年总支出(税前):

中超俱乐部:6亿元

中甲俱乐部:2亿元

中乙俱乐部:5千万


国内球员个人薪酬限额(税前)

中超俱乐部:500万

中甲俱乐部:300万

中乙俱乐部:120万

上一篇: 【2025中超总结之武汉三镇】开局天崩低质保级

下一篇: 中超俱乐部每年支出不得超6亿元国内球员顶薪仍为500万元

热门专题

更多

相关信息

相关集锦

热门TAG

足球NBA篮球英超西甲意甲中超CBA中国足球曼联湖人皇家马德里中国篮球德甲利物浦阿森纳转会巴塞罗那曼城勇士五洲欧冠法甲国际米兰切尔西火箭詹姆斯拜仁慕尼黑快船AC米兰巴黎圣日耳曼转载切尔西队花絮库里比赛集锦掘金马德里竞技中国男足尤文图斯国家队独行侠巴塞罗那队那不勒斯雷霆凯尔特人太阳开拓者欧洲杯上海申花恒大比赛最体育在线直播电子竞技频道广州朗肽海本VS四川丰谷酒业直播无插件直播山西汾酒VS广东东阳光直播尼克斯VS湖人直播那不勒斯VS国际米兰直播东方卫视电视节目表演唱会直播荷乙联赛中国VS巴林2014世界杯决赛西班牙足球乙级联赛安徽经济生活频道直播霍芬海姆VS斯图加特直播亚预赛男篮直播卡达西亚VS阿科多直播足球直播绿茵切尔西vs热刺直播免费利物浦曼城直播纽卡斯尔联vs阿森纳免费直播墨胜利vs西部联直播南安普顿vs切尔西视频直播悉尼vs珀斯光荣直播在线观看

Copyright © 2024-2025 24直播网. All Rights Reserved. 网站地图 渝ICP备16011447号-1